35. Inventory Dynamics#

35.1. Overview#

In this lecture we will study the time path of inventories for firms that follow so-called s-S inventory dynamics.

Such firms

  1. wait until inventory falls below some level \(s\) and then

  2. order sufficient quantities to bring their inventory back up to capacity \(S\).

These kinds of policies are common in practice and also optimal in certain circumstances.

A review of early literature and some macroeconomic implications can be found in [Caplin, 1985].

Here our main aim is to learn more about simulation, time series and Markov dynamics.

While our Markov environment and many of the concepts we consider are related to those found in our lecture on finite Markov chains, the state space is a continuum in the current application.

Let’s start with some imports

import matplotlib.pyplot as plt
import numpy as np
from numba import jit, float64, prange
from numba.experimental import jitclass

35.2. Sample Paths#

Consider a firm with inventory \(X_t\).

The firm waits until \(X_t \leq s\) and then restocks up to \(S\) units.

It faces stochastic demand \(\{ D_t \}\), which we assume is IID.

With notation \(a^+ := \max\{a, 0\}\), inventory dynamics can be written as

\[\begin{split} X_{t+1} = \begin{cases} ( S - D_{t+1})^+ & \quad \text{if } X_t \leq s \\ ( X_t - D_{t+1} )^+ & \quad \text{if } X_t > s \end{cases} \end{split}\]

In what follows, we will assume that each \(D_t\) is lognormal, so that

\[ D_t = \exp(\mu + \sigma Z_t) \]

where \(\mu\) and \(\sigma\) are parameters and \(\{Z_t\}\) is IID and standard normal.

Here’s a class that stores parameters and generates time paths for inventory.

firm_data = [
   ('s', float64),          # restock trigger level
   ('S', float64),          # capacity
   ('mu', float64),         # shock location parameter
   ('sigma', float64)       # shock scale parameter
]


@jitclass(firm_data)
class Firm:

    def __init__(self, s=10, S=100, mu=1.0, sigma=0.5):

        self.s, self.S, self.mu, self.sigma = s, S, mu, sigma

    def update(self, x):
        "Update the state from t to t+1 given current state x."

        Z = np.random.randn()
        D = np.exp(self.mu + self.sigma * Z)
        if x <= self.s:
            return max(self.S - D, 0)
        else:
            return max(x - D, 0)

    def sim_inventory_path(self, x_init, sim_length):

        X = np.empty(sim_length)
        X[0] = x_init

        for t in range(sim_length-1):
            X[t+1] = self.update(X[t])
        return X

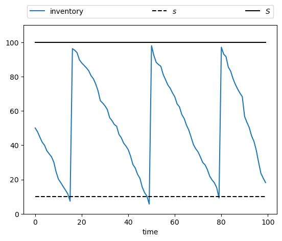
Let’s run a first simulation, of a single path:

firm = Firm()

s, S = firm.s, firm.S
sim_length = 100
x_init = 50

X = firm.sim_inventory_path(x_init, sim_length)

fig, ax = plt.subplots()
bbox = (0., 1.02, 1., .102)
legend_args = {'ncol': 3,
               'bbox_to_anchor': bbox,
               'loc': 3,
               'mode': 'expand'}

ax.plot(X, label="inventory")
ax.plot(np.full(sim_length, s), 'k--', label="$s$")
ax.plot(np.full(sim_length, S), 'k-', label="$S$")
ax.set_ylim(0, S+10)
ax.set_xlabel("time")
ax.legend(**legend_args)

plt.show()
_images/862191ed0d65e9217c4fcba8e6da81ceb61a8dfeca7badb4a5bb00dd8f1dd9d3.png

Now let’s simulate multiple paths in order to build a more complete picture of the probabilities of different outcomes:

sim_length=200
fig, ax = plt.subplots()

ax.plot(np.full(sim_length, s), 'k--', label="$s$")
ax.plot(np.full(sim_length, S), 'k-', label="$S$")
ax.set_ylim(0, S+10)
ax.legend(**legend_args)

for i in range(400):
    X = firm.sim_inventory_path(x_init, sim_length)
    ax.plot(X, 'b', alpha=0.2, lw=0.5)

plt.show()
_images/cc99f0ed8423728c0d912666a936db6f0185d257cc885e22903024e7785864ad.png

35.3. Marginal Distributions#

Now let’s look at the marginal distribution \(\psi_T\) of \(X_T\) for some fixed \(T\).

We will do this by generating many draws of \(X_T\) given initial condition \(X_0\).

With these draws of \(X_T\) we can build up a picture of its distribution \(\psi_T\).

Here’s one visualization, with \(T=50\).

T = 50
M = 200  # Number of draws

ymin, ymax = 0, S + 10

fig, axes = plt.subplots(1, 2, figsize=(11, 6))

for ax in axes:
    ax.grid(alpha=0.4)

ax = axes[0]

ax.set_ylim(ymin, ymax)
ax.set_ylabel('$X_t$', fontsize=16)
ax.vlines((T,), -1.5, 1.5)

ax.set_xticks((T,))
ax.set_xticklabels((r'$T$',))

sample = np.empty(M)
for m in range(M):
    X = firm.sim_inventory_path(x_init, 2 * T)
    ax.plot(X, 'b-', lw=1, alpha=0.5)
    ax.plot((T,), (X[T+1],), 'ko', alpha=0.5)
    sample[m] = X[T+1]

axes[1].set_ylim(ymin, ymax)

axes[1].hist(sample,
             bins=16,
             density=True,
             orientation='horizontal',
             histtype='bar',
             alpha=0.5)

plt.show()
_images/e9b37c2678851a0e8e99d3d67b03a3125b541dfb665c681e08f069440a0d5672.png

We can build up a clearer picture by drawing more samples

T = 50
M = 50_000

fig, ax = plt.subplots()

sample = np.empty(M)
for m in range(M):
    X = firm.sim_inventory_path(x_init, T+1)
    sample[m] = X[T]

ax.hist(sample,
         bins=36,
         density=True,
         histtype='bar',
         alpha=0.75)

plt.show()
_images/f93ef4d294164b40ae6edc6ec4dbed1d8b1ad3fe2c7da6dce869b21b53d8517c.png

Note that the distribution is bimodal

  • Most firms have restocked twice but a few have restocked only once (see figure with paths above).

  • Firms in the second category have lower inventory.

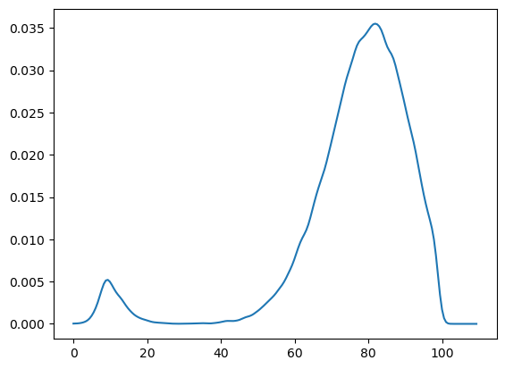
We can also approximate the distribution using a kernel density estimator.

Kernel density estimators can be thought of as smoothed histograms.

They are preferable to histograms when the distribution being estimated is likely to be smooth.

We will use a kernel density estimator from scikit-learn

from sklearn.neighbors import KernelDensity

def plot_kde(sample, ax, label=''):

    xmin, xmax = 0.9 * min(sample), 1.1 * max(sample)
    xgrid = np.linspace(xmin, xmax, 200)
    kde = KernelDensity(kernel='gaussian').fit(sample[:, None])
    log_dens = kde.score_samples(xgrid[:, None])

    ax.plot(xgrid, np.exp(log_dens), label=label)
fig, ax = plt.subplots()
plot_kde(sample, ax)
plt.show()
_images/30aa2bea0e822ed88610c88edffe8e7591aec329a71e7fc7fabf68169d491d07.png

The allocation of probability mass is similar to what was shown by the histogram just above.

35.4. Exercises#

Exercise 35.1

This model is asymptotically stationary, with a unique stationary distribution.

(See the discussion of stationarity in our lecture on AR(1) processes for background — the fundamental concepts are the same.)

In particular, the sequence of marginal distributions \(\{\psi_t\}\) is converging to a unique limiting distribution that does not depend on initial conditions.

Although we will not prove this here, we can investigate it using simulation.

Your task is to generate and plot the sequence \(\{\psi_t\}\) at times \(t = 10, 50, 250, 500, 750\) based on the discussion above.

(The kernel density estimator is probably the best way to present each distribution.)

You should see convergence, in the sense that differences between successive distributions are getting smaller.

Try different initial conditions to verify that, in the long run, the distribution is invariant across initial conditions.

Exercise 35.2

Using simulation, calculate the probability that firms that start with \(X_0 = 70\) need to order twice or more in the first 50 periods.

You will need a large sample size to get an accurate reading.